2024年中级经济师《经济基础》国家理论人名汇总.pdfVIP免费

2024年中级经济师《经济基础》国家理论人名汇总.pdf_第1页
2024年中级经济师《经济基础》国家理论人名汇总.pdf_第2页
2024年中级经济师《经济基础》国家理论人名汇总.pdf_第3页
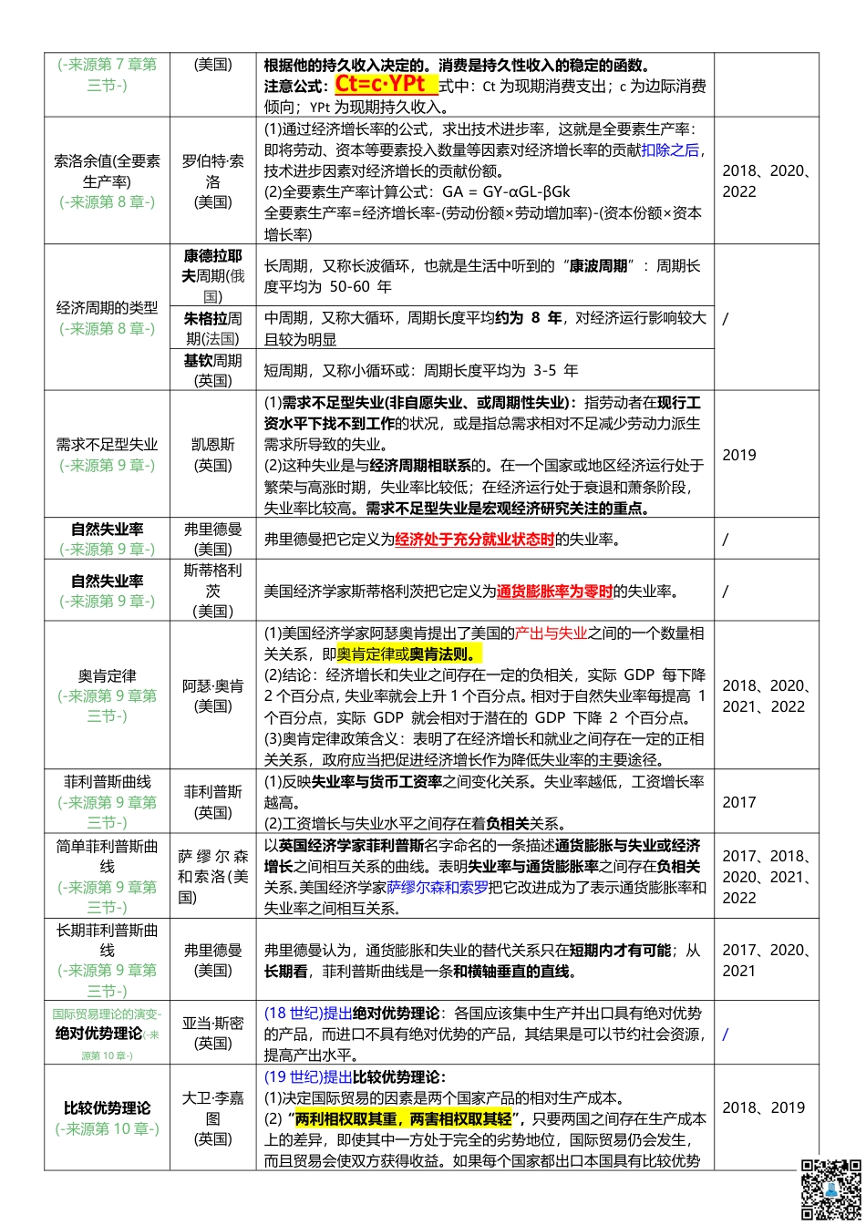
2024中级经济基础之国家、人名及相应理论考点汇总第一部分经济学基础理论理论提出者(含国家)详细观点注意标颜色、加粗的地方根据近5年考情况加强复习企业形成的相关理论(-来源第3章第一节-)科斯(美国)(1)企业是为了节约市场交易费用或交易成本而产生的。企业的本质或者显著特征是作为市场机制或价格机制的替代物。(2)交易成本的节约是企业存在的根本原因,即企业是市场交易费用节约的产物。(3)导致市场机制和企业这两种资源配置...

1、当您付费下载文档后,您只拥有了使用权限,并不意味着购买了版权,文档只能用于自身使用,不得用于其他商业用途(如转卖或编辑后售卖)。
2、本站所有内容均由合作方或网友上传,本站不对文档的完整性、权威性及其观点立场正确性做任何保证或承诺!文档内容仅供研究参考,付费前请自行鉴别。
3、如文档内容存在违规,或者侵犯商业秘密、侵犯著作权等,请点击“违规举报”。

Q1.我下载的文件找不到了?

A.Windows电脑快捷键“Ctrl+j”,苹果(Mac)电脑按(“⌘+j”),(几乎适用所有的浏览器)。点击相应的快捷键后看电脑屏幕右上角!

聪慧造价库
实名认证
内容提供者

全国各城市信息价、造价指标、文件汇编、清单、定额、工程图集、规范、合同范本、造价案例文件等资料下载。助力每一个工程人和造价从业者!

确认删除?
回到顶部
VIP会员
开店赚钱
分销赚钱
客服微信
  • 问题、需求、建议 扫码添加微信客服
咨询电话
加QQ群
  • 造价交流群点击这里加入QQ群