2024年执业药师《药学综合知识与技能》考前十页纸.pdfVIP免费

2024年执业药师《药学综合知识与技能》考前十页纸.pdf_第1页
2024年执业药师《药学综合知识与技能》考前十页纸.pdf_第2页
2024年执业药师《药学综合知识与技能》考前十页纸.pdf_第3页
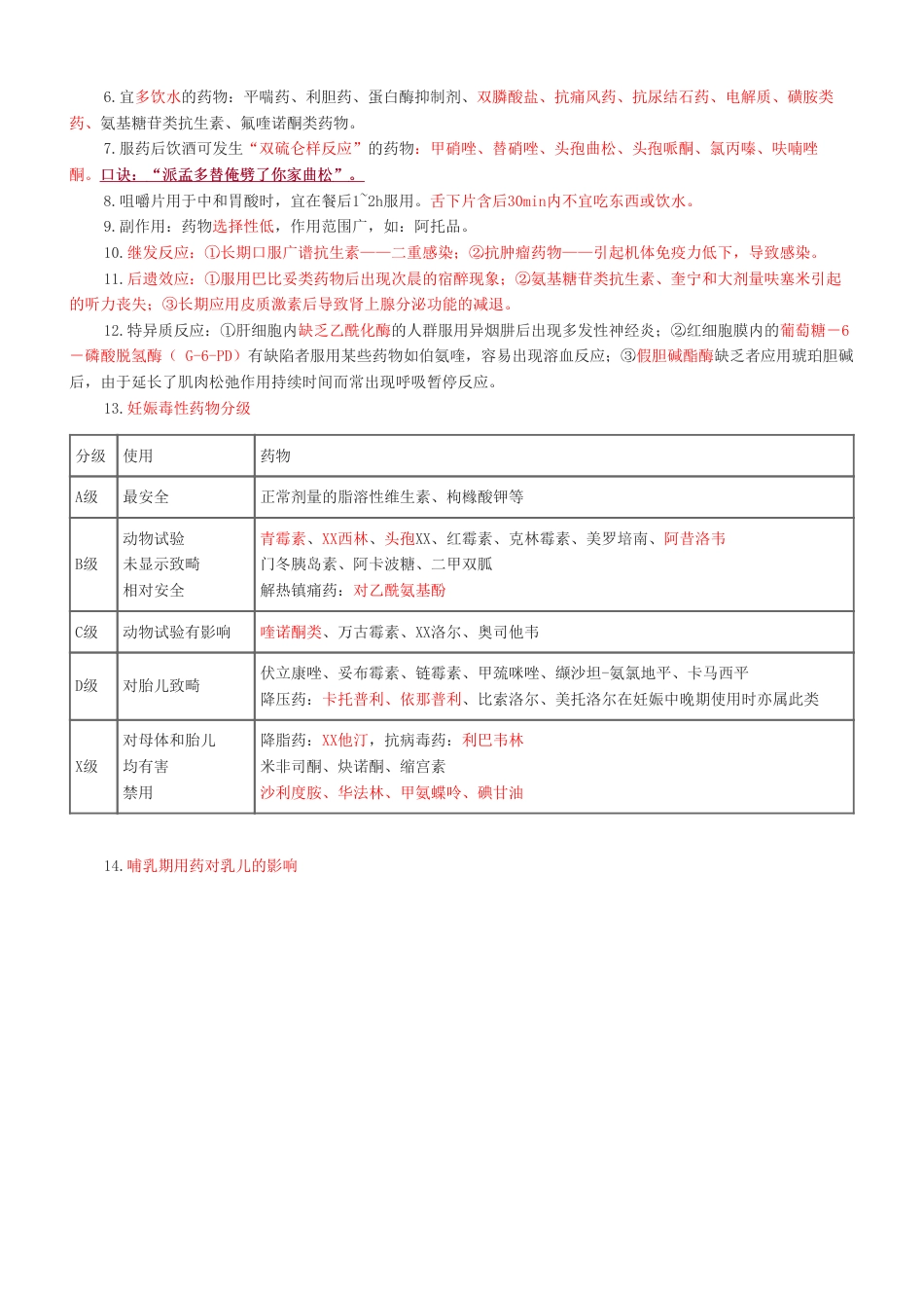
2024年执业药师《药学综合知识与技能》考前十页纸第一章执业药师与药学服务1.药物信息源的质量判断与评价一级以期刊杂志发表的原创性论著为主。《中国药学杂志》《中国医院药学杂志》优点——内容新、有细节、免受干扰。缺点——要能力、花时间、可误导二级以引文、摘要、索引、目录服务为主。文摘数据库或全文数据库。《中国药学文摘》万方数据资源系统Pubmed/Medline数据库优点——可方便的检索一级信息。缺点——不够全、不...

1、当您付费下载文档后,您只拥有了使用权限,并不意味着购买了版权,文档只能用于自身使用,不得用于其他商业用途(如转卖或编辑后售卖)。
2、本站所有内容均由合作方或网友上传,本站不对文档的完整性、权威性及其观点立场正确性做任何保证或承诺!文档内容仅供研究参考,付费前请自行鉴别。
3、如文档内容存在违规,或者侵犯商业秘密、侵犯著作权等,请点击“违规举报”。

Q1.我下载的文件找不到了?

A.Windows电脑快捷键“Ctrl+j”,苹果(Mac)电脑按(“⌘+j”),(几乎适用所有的浏览器)。点击相应的快捷键后看电脑屏幕右上角!

聪慧造价库
实名认证
内容提供者

全国各城市信息价、造价指标、文件汇编、清单、定额、工程图集、规范、合同范本、造价案例文件等资料下载。助力每一个工程人和造价从业者!

确认删除?
回到顶部
VIP会员
开店赚钱
分销赚钱
客服微信
  • 问题、需求、建议 扫码添加微信客服
咨询电话
加QQ群
  • 造价交流群点击这里加入QQ群