2012年第十届希望杯复赛试题及答案(六年级).docVIP免费

2012年第十届希望杯复赛试题及答案(六年级).doc_第1页
2012年第十届希望杯复赛试题及答案(六年级).doc_第2页
2012年第十届希望杯复赛试题及答案(六年级).doc_第3页
第十届小学“希望杯”全国数学邀请赛六年级第2试2012年4月8日上午9:00至11:00得分一、填空题(每小题5分,共60分。)1.计算:2.计算:3.王涛将连续的自然数1,2,3,…逐个相加,一直加到某个自然数为止,由于计算时漏加了一个自然数而得到错误的结果2012。那么,他漏加的自然数是4.在数0.20120415中的小数后面的数字上方加上循环点,得到循环小数,这些循环小数中,最大的是,最小的是。5.对任意两个数,规定运算“*”的含义是:...

1、当您付费下载文档后,您只拥有了使用权限,并不意味着购买了版权,文档只能用于自身使用,不得用于其他商业用途(如转卖或编辑后售卖)。
2、本站所有内容均由合作方或网友上传,本站不对文档的完整性、权威性及其观点立场正确性做任何保证或承诺!文档内容仅供研究参考,付费前请自行鉴别。
3、如文档内容存在违规,或者侵犯商业秘密、侵犯著作权等,请点击“违规举报”。

Q1.我下载的文件找不到了?

A.Windows电脑快捷键“Ctrl+j”,苹果(Mac)电脑按(“⌘+j”),(几乎适用所有的浏览器)。点击相应的快捷键后看电脑屏幕右上角!

聪慧培优
实名认证
内容提供者

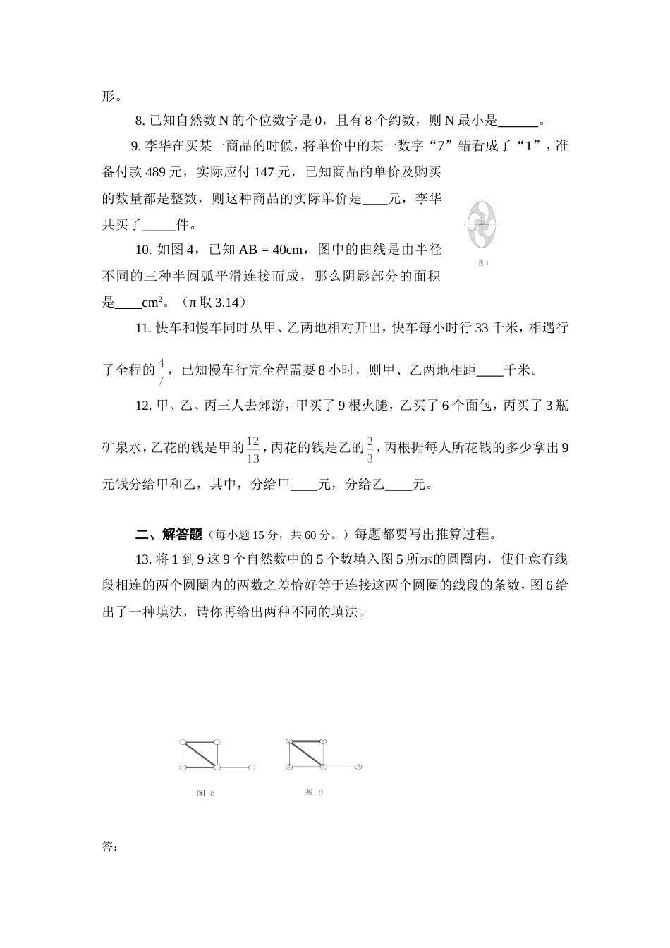
该用户很懒,什么也没介绍

确认删除?
回到顶部
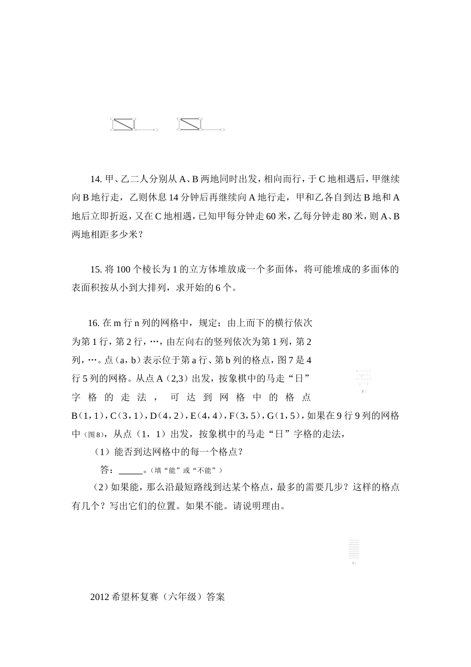
VIP会员
开店赚钱
分销赚钱
客服微信
  • 问题、需求、建议 扫码添加微信客服
咨询电话
加QQ群
  • 造价交流群点击这里加入QQ群