2025年社会工作者《中级综合能力》临考决胜5页纸.pdfVIP免费

2025年社会工作者《中级综合能力》临考决胜5页纸.pdf_第1页
2025年社会工作者《中级综合能力》临考决胜5页纸.pdf_第2页
2025年社会工作者《中级综合能力》临考决胜5页纸.pdf_第3页
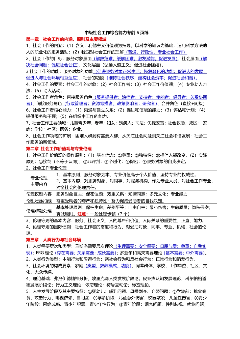
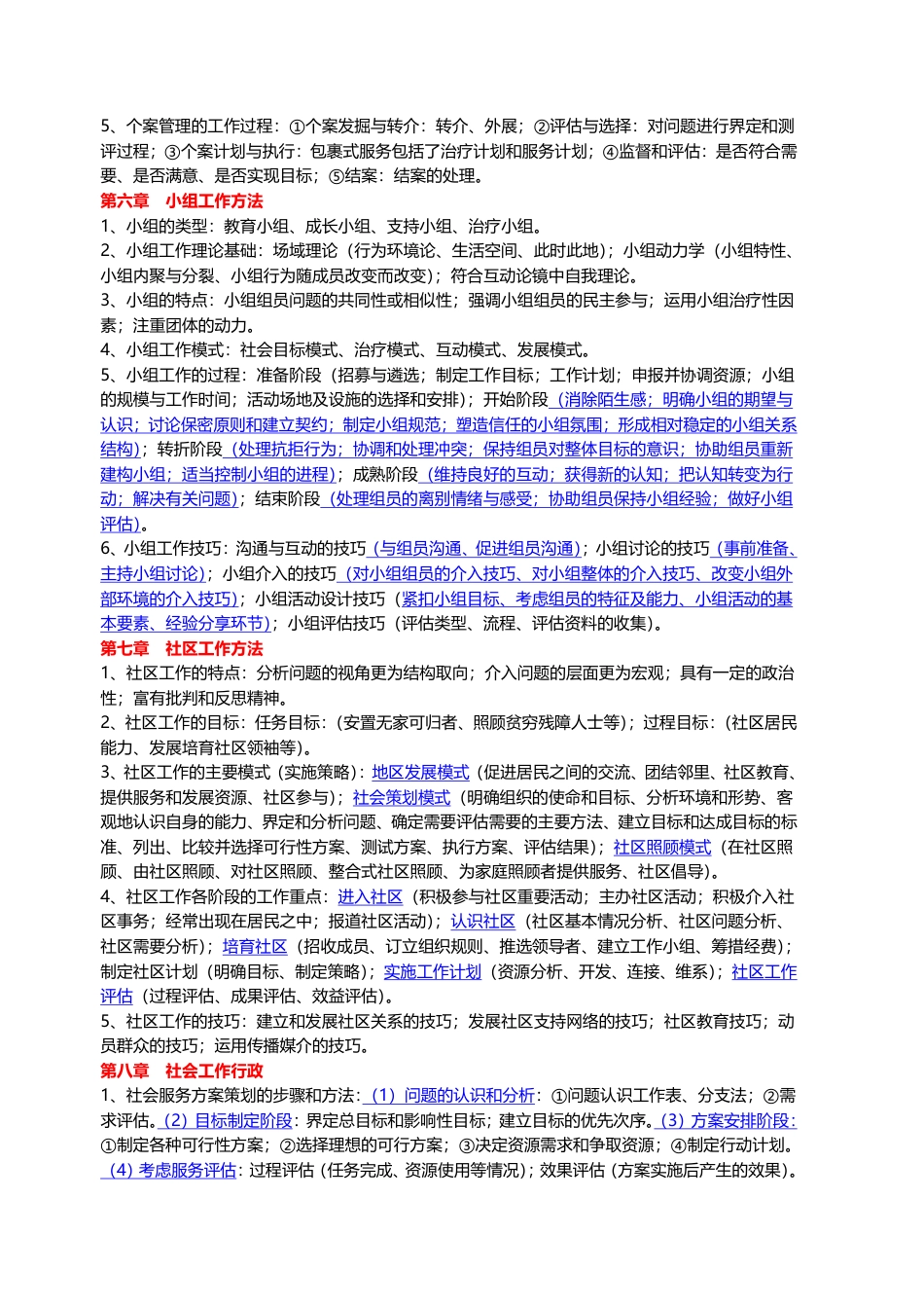
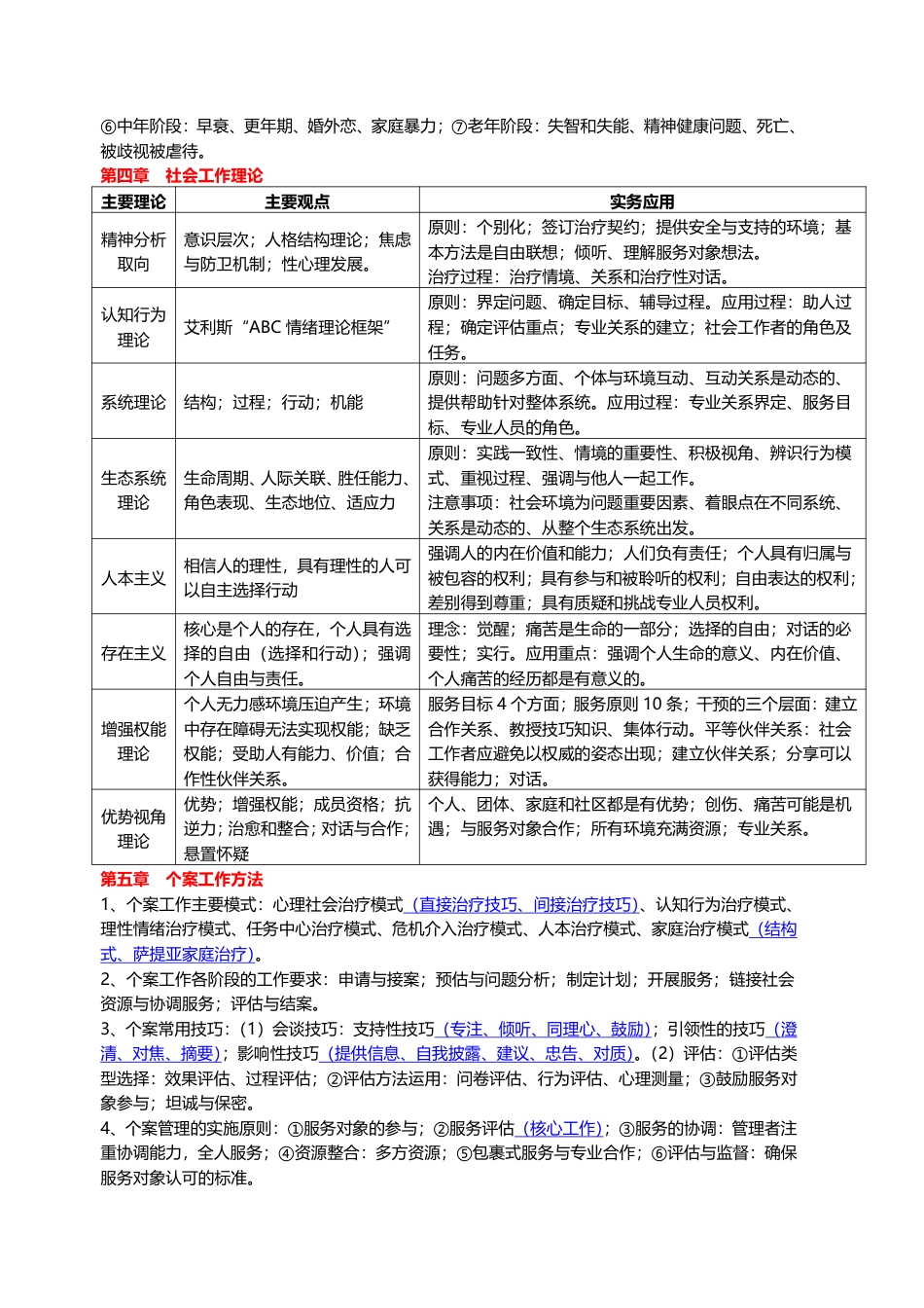
中级社会工作综合能力考前5页纸第一章社会工作的内涵、原则及主要领域1、社会工作的内涵:(1)含义:利他主义价值观为指导,以科学的知识为基础,运用科学方法助人的职业化的服务活动;(2)我国对社会工作的理解(普通、行政性、专业社会工作)2、社会工作的目标:服务对象层面(解救危难;缓解困难;激发潜能;促进发展)、社会层面(解决社会问题;促进社会公正)、文化层面(弘扬人道主义;促进社会团结)。3社会工作的功...

1、当您付费下载文档后,您只拥有了使用权限,并不意味着购买了版权,文档只能用于自身使用,不得用于其他商业用途(如转卖或编辑后售卖)。
2、本站所有内容均由合作方或网友上传,本站不对文档的完整性、权威性及其观点立场正确性做任何保证或承诺!文档内容仅供研究参考,付费前请自行鉴别。
3、如文档内容存在违规,或者侵犯商业秘密、侵犯著作权等,请点击“违规举报”。

Q1.我下载的文件找不到了?

A.Windows电脑快捷键“Ctrl+j”,苹果(Mac)电脑按(“⌘+j”),(几乎适用所有的浏览器)。点击相应的快捷键后看电脑屏幕右上角!

聪慧造价库
实名认证
内容提供者

全国各城市信息价、造价指标、文件汇编、清单、定额、工程图集、规范、合同范本、造价案例文件等资料下载。助力每一个工程人和造价从业者!

确认删除?
回到顶部
VIP会员
开店赚钱
分销赚钱
客服微信
  • 问题、需求、建议 扫码添加微信客服
咨询电话
加QQ群
  • 造价交流群点击这里加入QQ群