考前狂背!2025年高级经济师《工商管理》考前12页纸.pdfVIP免费

考前狂背!2025年高级经济师《工商管理》考前12页纸.pdf_第1页
考前狂背!2025年高级经济师《工商管理》考前12页纸.pdf_第2页
考前狂背!2025年高级经济师《工商管理》考前12页纸.pdf_第3页
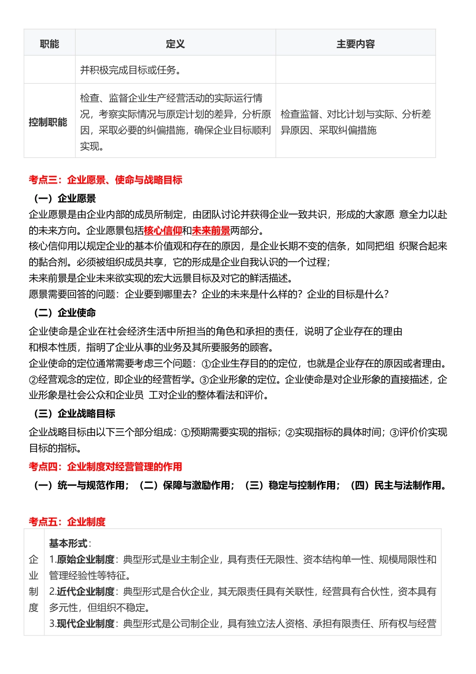
2025年高级经济师《工商管理》考前12页纸考点一:企业与利益相关者的关系利益相关者说明政府企业作为独立的经济组织,拥有生产经营的自主权,其正常活动不受政府行政干预。投资者独资企业、合伙企业的投资者通常是经营者本身,投资者的利益与企业利益一致。消费者消费者是企业利润的主要来源,企业经营成败取决于消费者的认可和支持。供应商供应商为企业的生产经营活动提供资源支持,是外部机构和组织。员工员工是企业发展的重...

1、当您付费下载文档后,您只拥有了使用权限,并不意味着购买了版权,文档只能用于自身使用,不得用于其他商业用途(如转卖或编辑后售卖)。
2、本站所有内容均由合作方或网友上传,本站不对文档的完整性、权威性及其观点立场正确性做任何保证或承诺!文档内容仅供研究参考,付费前请自行鉴别。
3、如文档内容存在违规,或者侵犯商业秘密、侵犯著作权等,请点击“违规举报”。

Q1.我下载的文件找不到了?

A.Windows电脑快捷键“Ctrl+j”,苹果(Mac)电脑按(“⌘+j”),(几乎适用所有的浏览器)。点击相应的快捷键后看电脑屏幕右上角!

聪慧造价库
实名认证
内容提供者

全国各城市信息价、造价指标、文件汇编、清单、定额、工程图集、规范、合同范本、造价案例文件等资料下载。助力每一个工程人和造价从业者!

确认删除?
回到顶部
VIP会员
开店赚钱
分销赚钱
客服微信
  • 问题、需求、建议 扫码添加微信客服
咨询电话
加QQ群
  • 造价交流群点击这里加入QQ群