死磕这22个高频考点!2025年注安《化工》默写本(答案版).pdfVIP免费

死磕这22个高频考点!2025年注安《化工》默写本(答案版).pdf_第1页
死磕这22个高频考点!2025年注安《化工》默写本(答案版).pdf_第2页
死磕这22个高频考点!2025年注安《化工》默写本(答案版).pdf_第3页
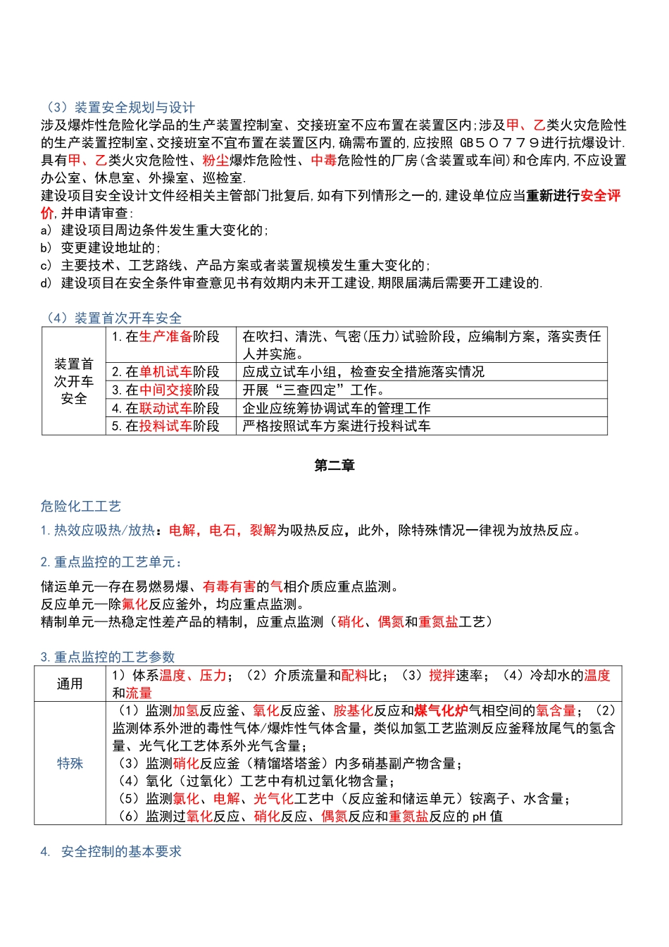
2025年中级注册安全工程师考试《化工安全》默写本--答案版第一章化工安全管理导则(AQ/T-3034)1.重大危险源安全管理涉及重大危险源的在役生产装置和储存设施,应至少每三年进行一次全面风险分析;涉及毒性气体、剧毒液体、易燃气体、甲类易燃液体的重大危险源,应采用定量风险评价方法进行安全评估,确定个人和社会风险值;涉及爆炸性危险化学品的生产装置和储存设施,应采用事故后果法确定其影响范围,企业应完善重大危险源的监...

1、当您付费下载文档后,您只拥有了使用权限,并不意味着购买了版权,文档只能用于自身使用,不得用于其他商业用途(如转卖或编辑后售卖)。
2、本站所有内容均由合作方或网友上传,本站不对文档的完整性、权威性及其观点立场正确性做任何保证或承诺!文档内容仅供研究参考,付费前请自行鉴别。
3、如文档内容存在违规,或者侵犯商业秘密、侵犯著作权等,请点击“违规举报”。

Q1.我下载的文件找不到了?

A.Windows电脑快捷键“Ctrl+j”,苹果(Mac)电脑按(“⌘+j”),(几乎适用所有的浏览器)。点击相应的快捷键后看电脑屏幕右上角!

聪慧造价库
实名认证
内容提供者

全国各城市信息价、造价指标、文件汇编、清单、定额、工程图集、规范、合同范本、造价案例文件等资料下载。助力每一个工程人和造价从业者!

确认删除?
回到顶部
VIP会员
开店赚钱
分销赚钱
客服微信
  • 问题、需求、建议 扫码添加微信客服
咨询电话
加QQ群
  • 造价交流群点击这里加入QQ群