全新升级!2025年一级建造师《工程法规》四色笔记(共37页).pdfVIP免费

全新升级!2025年一级建造师《工程法规》四色笔记(共37页).pdf_第1页
全新升级!2025年一级建造师《工程法规》四色笔记(共37页).pdf_第2页
全新升级!2025年一级建造师《工程法规》四色笔记(共37页).pdf_第3页
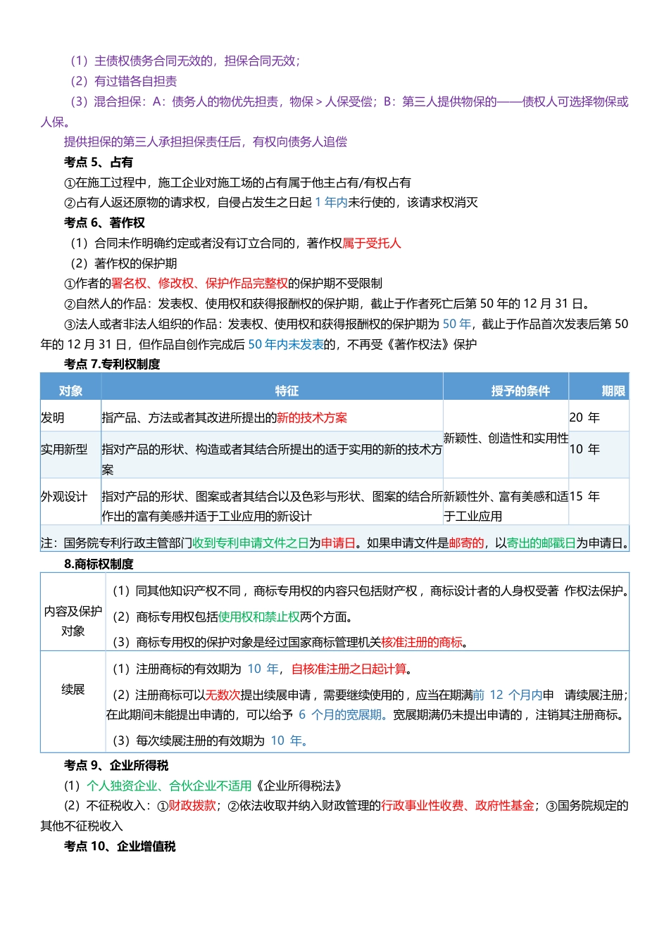
2025年一建《工程法规》四色笔记【说明】红色——标注高频核心要点,精准锁定25年一建命题方向(即高频考点)绿色——提示易混淆易错点,消除知识盲区,避免“一错再错"(即易错考点、易混淆考点)蓝色——强化数字计算考点,强化记忆,让关键数据不再遗忘(即时间、数字、计算类考点)紫色——传授应试技巧口诀,决胜考场,让每一分都物超所值(即应试技巧+口诀类)第1章建设工程基本法律制度(25分)考点1、法的形式法的形式...

1、当您付费下载文档后,您只拥有了使用权限,并不意味着购买了版权,文档只能用于自身使用,不得用于其他商业用途(如转卖或编辑后售卖)。
2、本站所有内容均由合作方或网友上传,本站不对文档的完整性、权威性及其观点立场正确性做任何保证或承诺!文档内容仅供研究参考,付费前请自行鉴别。
3、如文档内容存在违规,或者侵犯商业秘密、侵犯著作权等,请点击“违规举报”。

Q1.我下载的文件找不到了?

A.Windows电脑快捷键“Ctrl+j”,苹果(Mac)电脑按(“⌘+j”),(几乎适用所有的浏览器)。点击相应的快捷键后看电脑屏幕右上角!

聪慧造价库
实名认证
内容提供者

全国各城市信息价、造价指标、文件汇编、清单、定额、工程图集、规范、合同范本、造价案例文件等资料下载。助力每一个工程人和造价从业者!

确认删除?
回到顶部
VIP会员
开店赚钱
分销赚钱
客服微信
  • 问题、需求、建议 扫码添加微信客服
咨询电话
加QQ群
  • 造价交流群点击这里加入QQ群