重点关注!2025年《初级金融》新教材变化内容对比.pdfVIP免费

重点关注!2025年《初级金融》新教材变化内容对比.pdf_第1页
重点关注!2025年《初级金融》新教材变化内容对比.pdf_第2页
重点关注!2025年《初级金融》新教材变化内容对比.pdf_第3页
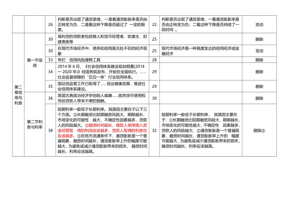
2025年初级经济师《金融》科目教材变动对比表2024年教材2025年教材备注章节页码内容页码内容变化形式第一章货币与货币均衡第一节货币形态1第一节货币形态与货币制度1第一节货币形态节名称变动2纸币本身不能直接行使价值尺度职能。2删除2以支票作为支付于段,可减少货流通量,节约流通费用。2删除2巴塞尔银行监管委员会将电子货币定义为:在零售支付机制中,通过销售终端、不司电子设备之间以及在公开网络上执行支付的“储值”或...

1、当您付费下载文档后,您只拥有了使用权限,并不意味着购买了版权,文档只能用于自身使用,不得用于其他商业用途(如转卖或编辑后售卖)。
2、本站所有内容均由合作方或网友上传,本站不对文档的完整性、权威性及其观点立场正确性做任何保证或承诺!文档内容仅供研究参考,付费前请自行鉴别。
3、如文档内容存在违规,或者侵犯商业秘密、侵犯著作权等,请点击“违规举报”。

Q1.我下载的文件找不到了?

A.Windows电脑快捷键“Ctrl+j”,苹果(Mac)电脑按(“⌘+j”),(几乎适用所有的浏览器)。点击相应的快捷键后看电脑屏幕右上角!

聪慧造价库
实名认证
内容提供者

全国各城市信息价、造价指标、文件汇编、清单、定额、工程图集、规范、合同范本、造价案例文件等资料下载。助力每一个工程人和造价从业者!

确认删除?
回到顶部
VIP会员
开店赚钱
分销赚钱
客服微信
  • 问题、需求、建议 扫码添加微信客服
咨询电话
加QQ群
  • 造价交流群点击这里加入QQ群