2025年《中级工商管理》计算公式大全.pdfVIP免费

2025年《中级工商管理》计算公式大全.pdf_第1页
2025年《中级工商管理》计算公式大全.pdf_第2页
2025年《中级工商管理》计算公式大全.pdf_第3页
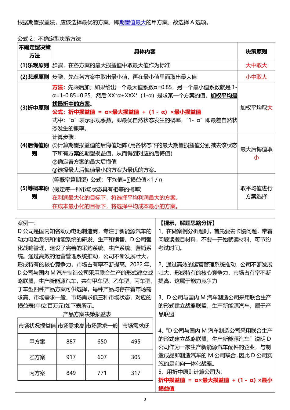
12025年中级经济师《工商管理》计算公式大全、案例题解题思路分析前言:1、从历年出题频率的角度来评估公式是计算题还是非计算题,更贴近考试。2、通过配套案例分析题,懂考点,熟考法,内容较多,专项特训小灶课和专项测评会进行专项突破。中级工商计算题考点分值分布分析章名称计算考点来源考法及分布分值难度第一章企业战略与经营决策1、期望损益决策法2、不确定型决策方法:(1)乐观原则(2)悲观原则(3)折中原则(4)后悔值原则...

1、当您付费下载文档后,您只拥有了使用权限,并不意味着购买了版权,文档只能用于自身使用,不得用于其他商业用途(如转卖或编辑后售卖)。
2、本站所有内容均由合作方或网友上传,本站不对文档的完整性、权威性及其观点立场正确性做任何保证或承诺!文档内容仅供研究参考,付费前请自行鉴别。
3、如文档内容存在违规,或者侵犯商业秘密、侵犯著作权等,请点击“违规举报”。

Q1.我下载的文件找不到了?

A.Windows电脑快捷键“Ctrl+j”,苹果(Mac)电脑按(“⌘+j”),(几乎适用所有的浏览器)。点击相应的快捷键后看电脑屏幕右上角!

聪慧造价库
实名认证
内容提供者

全国各城市信息价、造价指标、文件汇编、清单、定额、工程图集、规范、合同范本、造价案例文件等资料下载。助力每一个工程人和造价从业者!

确认删除?
回到顶部
VIP会员
开店赚钱
分销赚钱
客服微信
  • 问题、需求、建议 扫码添加微信客服
咨询电话
加QQ群
  • 造价交流群点击这里加入QQ群