2026年中级社会工作实务早鸟学习计划表.pdfVIP免费

2026年中级社会工作实务早鸟学习计划表.pdf_第1页
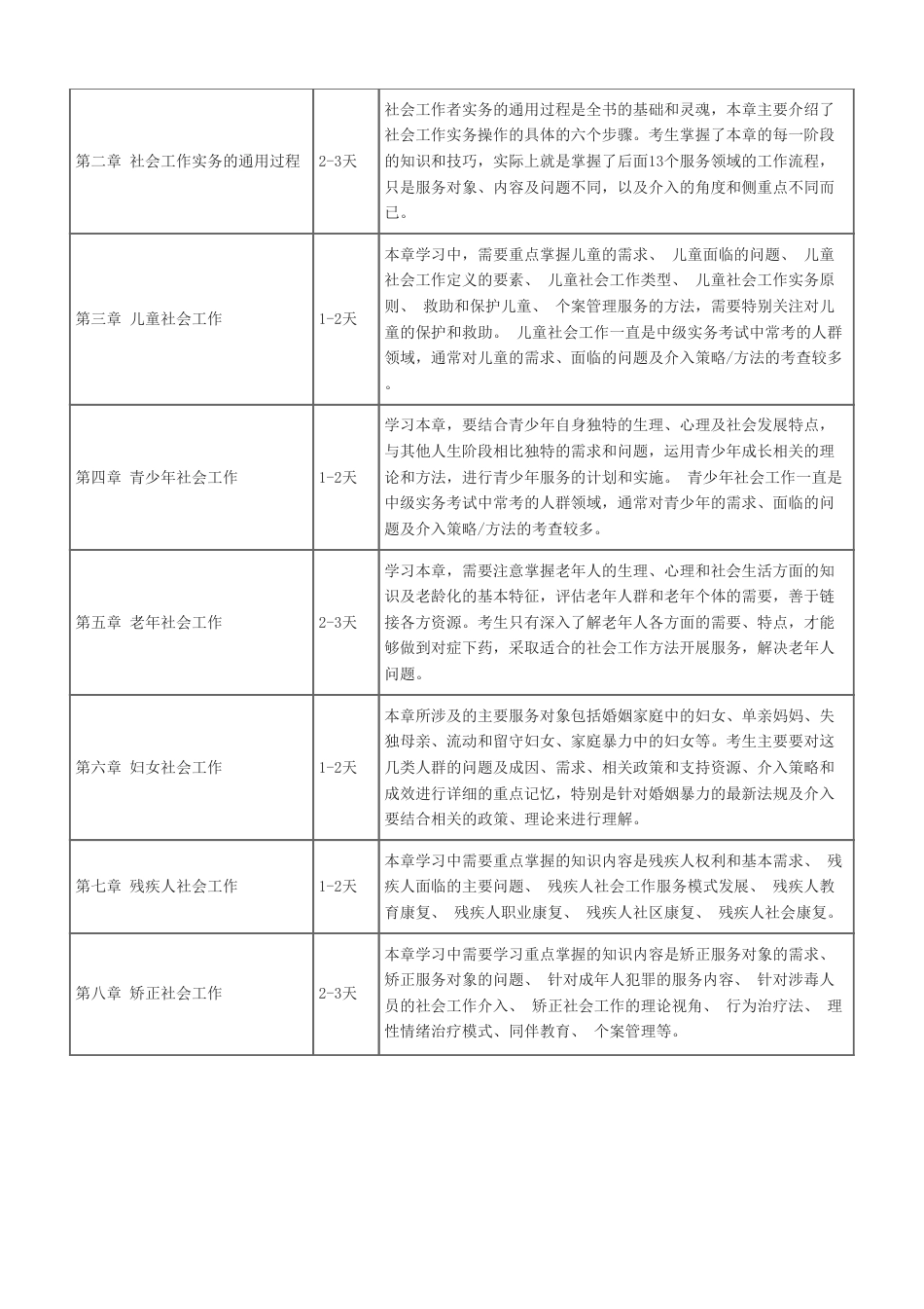
2026年中级社会工作实务早鸟学习计划表.pdf_第2页
2026年中级社会工作实务早鸟学习计划表.pdf_第3页
2026年中级社会工作实务早鸟学习计划表/01/考试介绍社会工作师职业水平考试由人力资源和社会保障部与民政部共同组织实施,采用统一大纲、统一命题、统一时间、统一组织的方式进行,原则上每年举行一次。参加考试的人员,社会工作师考试成绩实行两年为一个周期的滚动管理办法,参加考试的人员应在连续两个考试年度内通过全部科目的考试。社会工作师职业水平考试科目为《社会工作综合能力(中级)》《社会工作实务(中级)》《社...

1、当您付费下载文档后,您只拥有了使用权限,并不意味着购买了版权,文档只能用于自身使用,不得用于其他商业用途(如转卖或编辑后售卖)。
2、本站所有内容均由合作方或网友上传,本站不对文档的完整性、权威性及其观点立场正确性做任何保证或承诺!文档内容仅供研究参考,付费前请自行鉴别。
3、如文档内容存在违规,或者侵犯商业秘密、侵犯著作权等,请点击“违规举报”。

Q1.我下载的文件找不到了?

A.Windows电脑快捷键“Ctrl+j”,苹果(Mac)电脑按(“⌘+j”),(几乎适用所有的浏览器)。点击相应的快捷键后看电脑屏幕右上角!

聪慧造价库
实名认证
内容提供者

全国各城市信息价、造价指标、文件汇编、清单、定额、工程图集、规范、合同范本、造价案例文件等资料下载。助力每一个工程人和造价从业者!

确认删除?
回到顶部
VIP会员
开店赚钱
分销赚钱
客服微信
  • 问题、需求、建议 扫码添加微信客服
咨询电话
加QQ群
  • 造价交流群点击这里加入QQ群