2025年一级造价工程师《建设工程计价》考前30页纸.pdfVIP免费

2025年一级造价工程师《建设工程计价》考前30页纸.pdf_第1页
2025年一级造价工程师《建设工程计价》考前30页纸.pdf_第2页
2025年一级造价工程师《建设工程计价》考前30页纸.pdf_第3页
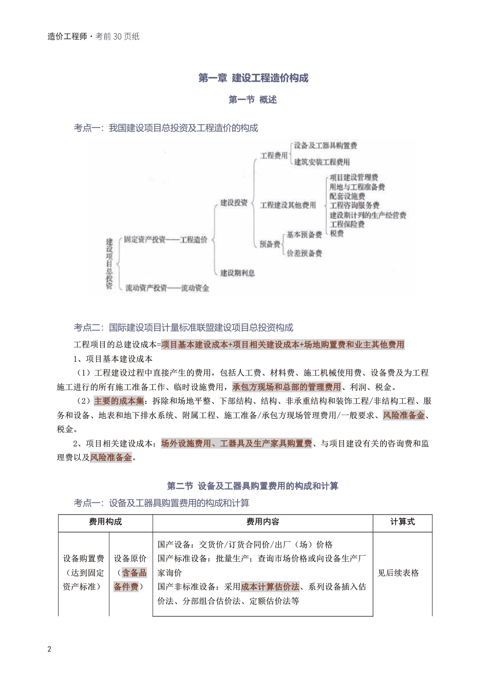
第一章建设工程造价构成第一节概述考点一:我国建设项目总投资及工程造价的构成考点二:国际建设项目计量标准联盟建设项目总投资构成工程项目的总建设成本=项目基本建设成本+项目相关建设成本+场地购置费和业主其他费用1、项目基本建设成本(1)工程建设过程中直接产生的费用,包括人工费、材料费、施工机械使用费、设备费及为工程施工进行的所有施工准备工作、临时设施费用,承包方现场和总部的管理费用、利润、税金。(2)主...

1、当您付费下载文档后,您只拥有了使用权限,并不意味着购买了版权,文档只能用于自身使用,不得用于其他商业用途(如转卖或编辑后售卖)。
2、本站所有内容均由合作方或网友上传,本站不对文档的完整性、权威性及其观点立场正确性做任何保证或承诺!文档内容仅供研究参考,付费前请自行鉴别。
3、如文档内容存在违规,或者侵犯商业秘密、侵犯著作权等,请点击“违规举报”。

Q1.我下载的文件找不到了?

A.Windows电脑快捷键“Ctrl+j”,苹果(Mac)电脑按(“⌘+j”),(几乎适用所有的浏览器)。点击相应的快捷键后看电脑屏幕右上角!

聪慧造价库
实名认证
内容提供者

全国各城市信息价、造价指标、文件汇编、清单、定额、工程图集、规范、合同范本、造价案例文件等资料下载。助力每一个工程人和造价从业者!

确认删除?
回到顶部
VIP会员
开店赚钱
分销赚钱
客服微信
  • 问题、需求、建议 扫码添加微信客服
咨询电话
加QQ群
  • 造价交流群点击这里加入QQ群