冲刺狂背!2025年初级经济师《工商管理》考前25页纸.pdfVIP免费

冲刺狂背!2025年初级经济师《工商管理》考前25页纸.pdf_第1页
冲刺狂背!2025年初级经济师《工商管理》考前25页纸.pdf_第2页
冲刺狂背!2025年初级经济师《工商管理》考前25页纸.pdf_第3页
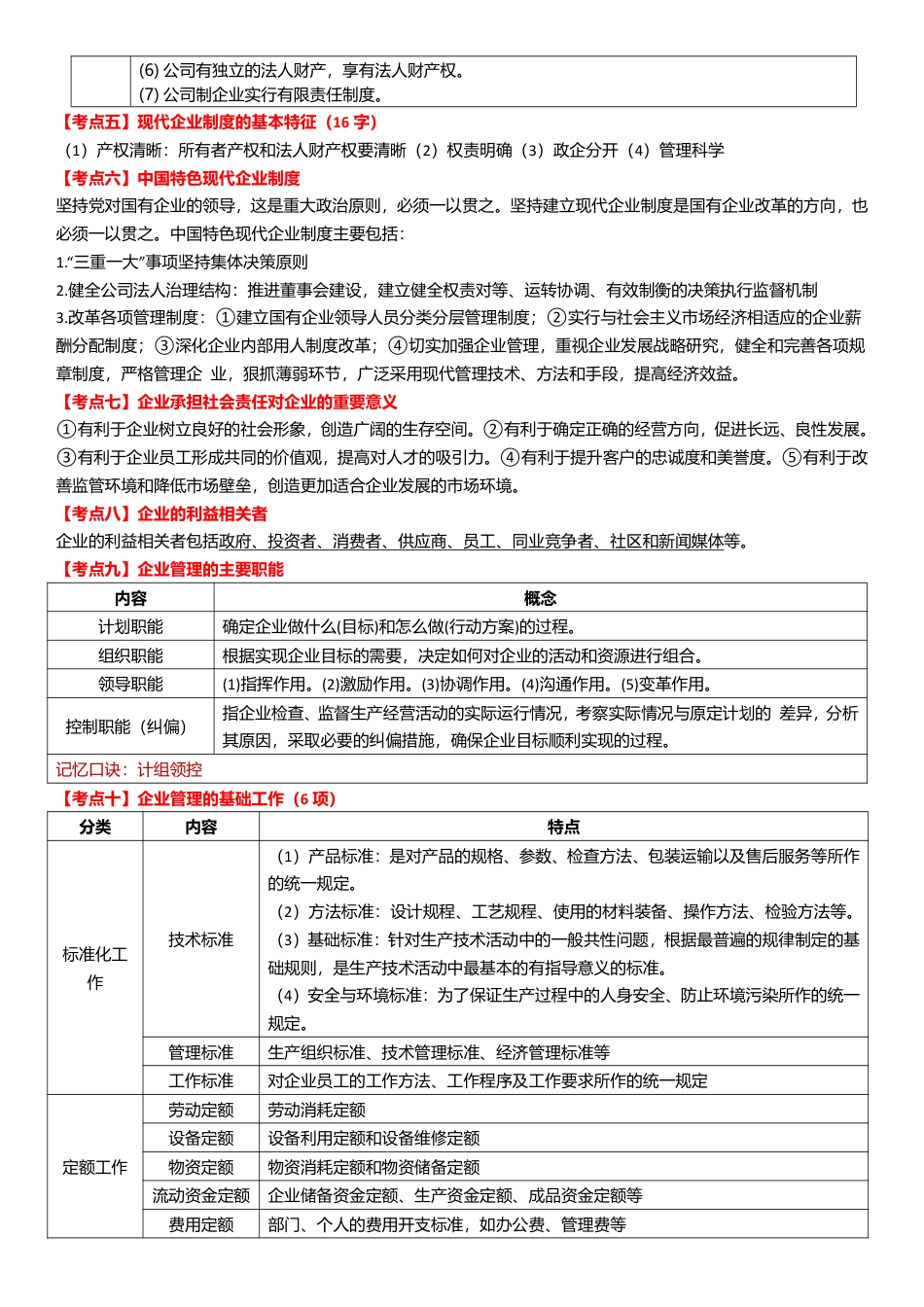
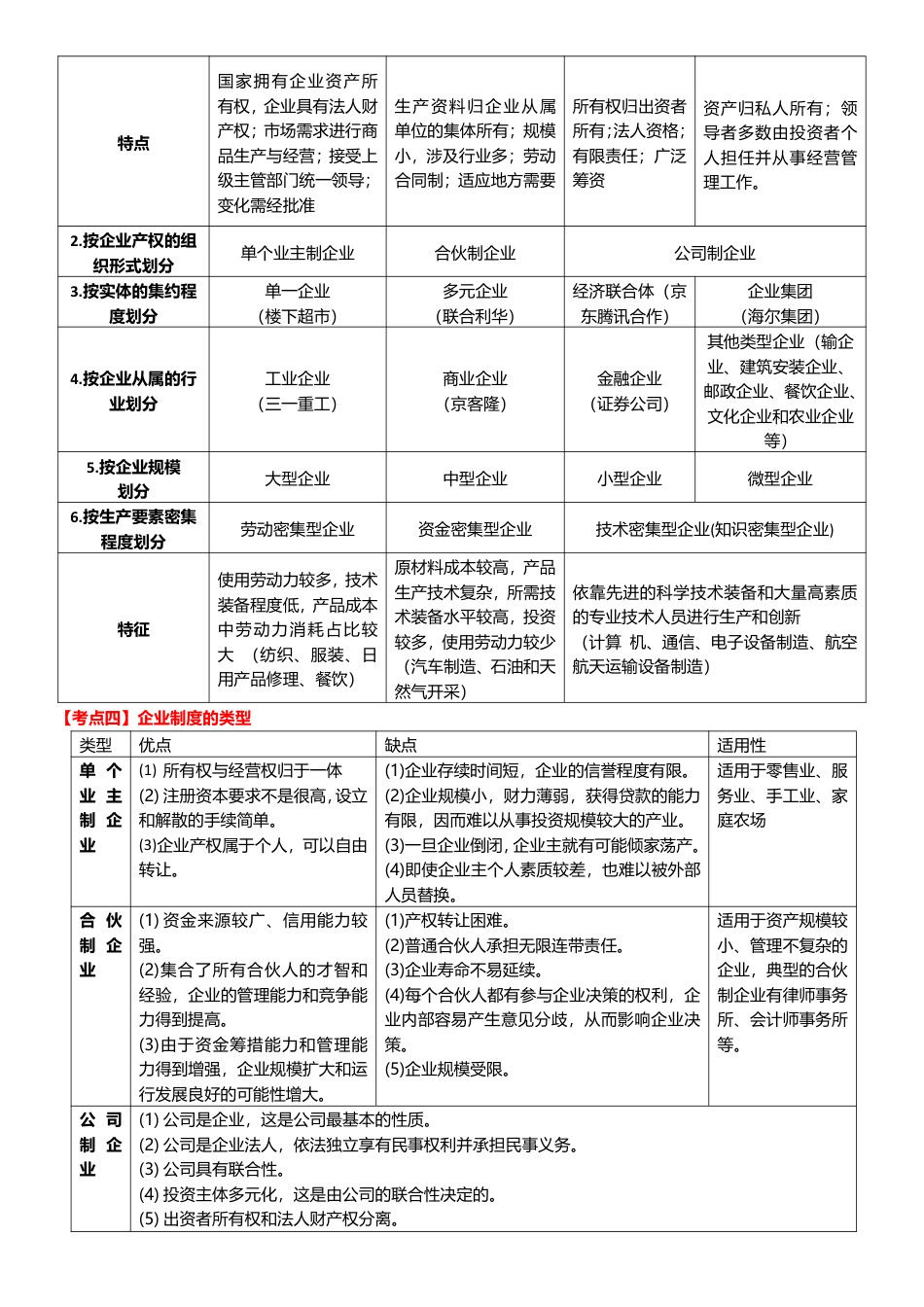
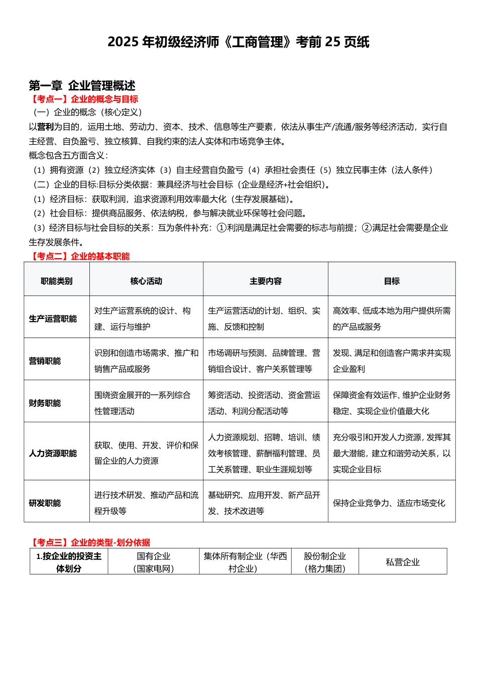
2025年初级经济师《工商管理》考前25页纸第一章企业管理概述【考点一】企业的概念与目标(一)企业的概念(核心定义)以营利为目的,运用土地、劳动力、资本、技术、信息等生产要素,依法从事生产/流通/服务等经济活动,实行自主经营、自负盈亏、独立核算、自我约束的法人实体和市场竞争主体。概念包含五方面含义:(1)拥有资源(2)独立经济实体(3)自主经营自负盈亏(4)承担社会责任(5)独立民事主体(法人条件)(二)企...

1、当您付费下载文档后,您只拥有了使用权限,并不意味着购买了版权,文档只能用于自身使用,不得用于其他商业用途(如转卖或编辑后售卖)。
2、本站所有内容均由合作方或网友上传,本站不对文档的完整性、权威性及其观点立场正确性做任何保证或承诺!文档内容仅供研究参考,付费前请自行鉴别。
3、如文档内容存在违规,或者侵犯商业秘密、侵犯著作权等,请点击“违规举报”。

Q1.我下载的文件找不到了?

A.Windows电脑快捷键“Ctrl+j”,苹果(Mac)电脑按(“⌘+j”),(几乎适用所有的浏览器)。点击相应的快捷键后看电脑屏幕右上角!

聪慧造价库
实名认证
内容提供者

全国各城市信息价、造价指标、文件汇编、清单、定额、工程图集、规范、合同范本、造价案例文件等资料下载。助力每一个工程人和造价从业者!

确认删除?
回到顶部
VIP会员
开店赚钱
分销赚钱
客服微信
  • 问题、需求、建议 扫码添加微信客服
咨询电话
加QQ群
  • 造价交流群点击这里加入QQ群