2026年监理工程师《案例分析(交通)》早鸟预习计划.pdfVIP免费

2026年监理工程师《案例分析(交通)》早鸟预习计划.pdf_第1页
2026年监理工程师《案例分析(交通)》早鸟预习计划.pdf_第2页
2026年监理工程师《案例分析(交通)》早鸟预习计划.pdf_第3页
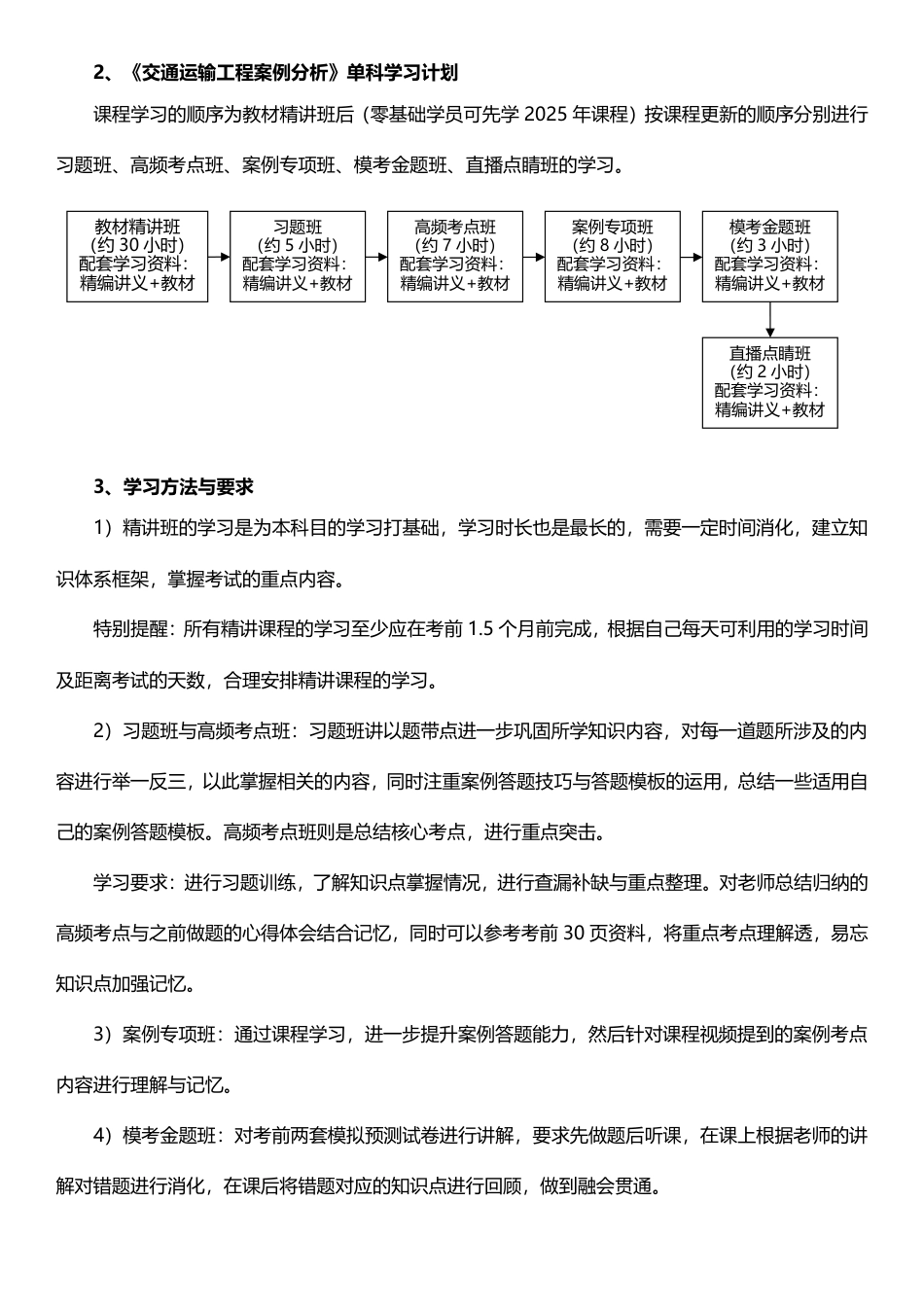
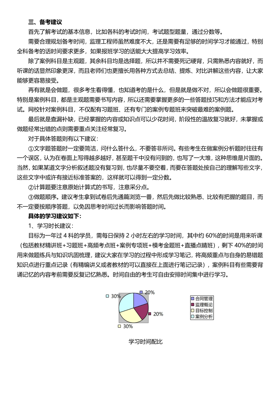
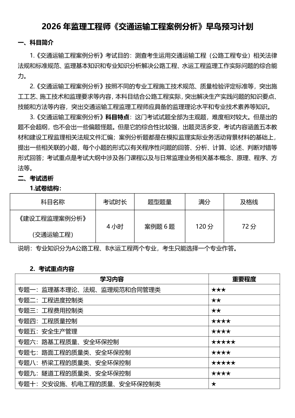
2026年监理工程师《交通运输工程案例分析》早鸟预习计划一、科目简介1.《交通运输工程案例分析》考试目的:测查考生运用交通运输工程(公路工程专业)相关法律法规和标准规范、监理基本知识和专业知识分析解决公路工程、水运工程监理工作实际问题的综合能力。2.《交通运输工程案例分析》按照不同的专业工程施工技术规范、质量检验评定标准等,突出施工工艺、施工技术和监理要求等内容,本科目结合公路工程实际,突出解决生产实...

1、当您付费下载文档后,您只拥有了使用权限,并不意味着购买了版权,文档只能用于自身使用,不得用于其他商业用途(如转卖或编辑后售卖)。
2、本站所有内容均由合作方或网友上传,本站不对文档的完整性、权威性及其观点立场正确性做任何保证或承诺!文档内容仅供研究参考,付费前请自行鉴别。
3、如文档内容存在违规,或者侵犯商业秘密、侵犯著作权等,请点击“违规举报”。

Q1.我下载的文件找不到了?

A.Windows电脑快捷键“Ctrl+j”,苹果(Mac)电脑按(“⌘+j”),(几乎适用所有的浏览器)。点击相应的快捷键后看电脑屏幕右上角!

聪慧造价库
实名认证
内容提供者

全国各城市信息价、造价指标、文件汇编、清单、定额、工程图集、规范、合同范本、造价案例文件等资料下载。助力每一个工程人和造价从业者!

确认删除?
回到顶部
VIP会员
开店赚钱
分销赚钱
客服微信
  • 问题、需求、建议 扫码添加微信客服
咨询电话
加QQ群
  • 造价交流群点击这里加入QQ群